房山区 [切换站点]
江西
广宗县
河北
云南省
麦聚号  >  职场  >  收藏转发!发生工伤后怎么办?最全处理流程get!
收藏转发!发生工伤后怎么办?最全处理流程get!
2023年08月07日 09:59   浏览:246   来源:今日白洋淀

麦聚网商家专用招聘平台,覆盖房产租售求职招聘、零工驿站等多个行业超1.08万商家的选择,极速发布招聘职位,10秒快速发布,每日智能匹配即刻开始招聘快速到岗入职,招人更快更省心

工伤,对于大多数人来说是比较陌生的,但是工作中总有一些意外是不能避免的,所以大家也要记得未雨绸缪。


发生工伤后应该做什么?今天鱼小保带你走完工伤处理全流程,赶紧一起来看~



工伤认定


职工发生事故伤害,用人单位应当自事故发生之日起3日内向负责工伤认定的社会保险行政部门报告,并填报《事故伤害报告表》。


其中发生死亡事故或一次负伤3人以上(包括3人)的伤害事故,应在24小时内通过电话、传真等方式及时报告。


用人单位应当自事故伤害发生之日起或被诊断、鉴定为职业病之日起30日内向参保地社会保险行政部门提出工伤认定申请。


若用人单位未按规定提出工伤认定申请,工伤职工或近亲属、工会组织可在事故伤害发生之日起或者被诊断、鉴定为职业病之日起1年内,向参保地社会保险行政部门提出工伤认定申请。



协助认定


社会保险行政部门受理工伤认定申请后,根据审核需要可以对事故伤害进行调查核实,用人单位、职工、工会组织、医疗机构以及有关部门应当予以协助。


社会保险行政部门工作人员在工伤认定中,可以进行以下调查核实工作:

  • 根据工作需要,进入有关单位和事故现场;

  • 依法查阅与工伤认定有关的资料,询问有关人员并作出调查笔录;

  • 记录、录音、录像和复制与工伤认定有关的资料。


调查核实工作的证据收集参照行政诉讼证据收集的有关规定执行。


工作人员进行调查核实时,有关单位和个人应当予以协助。用人单位、工会组织、医疗机构以及有关部门应当负责安排相关人员配合工作,据实提供情况和证明材料。




工伤医疗


职工因工作遭受事故伤害或者患职业病进行治疗,享受工伤医疗待遇。


职工治疗工伤应当在签订服务协议的医疗机构就医,情况紧急时可以先到就近的医疗机构急救。


认定为工伤的,参保职工治疗工伤所需费用符合工伤保险诊疗项目目录、工伤保险药品目录、工伤保险住院服务标准的,从工伤保险基金支付。


工伤职工到签订服务协议的康复机构进行工伤康复的费用,符合规定的,从工伤保险基金支付。


依照《工伤保险条例》规定,应当参加工伤保险而未参加工伤保险的用人单位职工发生工伤的,由该用人单位按照条例规定的工伤保险待遇项目和标准支付费用。



劳动能力鉴定


职工发生工伤,经治疗伤情相对稳定后,存在残疾、影响劳动能力的,应当进行劳动能力鉴定。


劳动能力鉴定由用人单位、工伤职工或者其近亲属向工伤认定区县劳动能力鉴定委员会提出申请。并提供工伤认定决定和职工工伤医疗的有关资料。


区县劳动能力鉴定委员会应当自收到劳动能力鉴定申请之日起60日内作出劳动能力鉴定结论,必要时,作出劳动能力鉴定结论的期限可以延长30日。劳动能力鉴定结论应当及时送达申请鉴定的单位和个人。



工伤保险待遇


已经参加工伤保险的职工受到事故伤害或者经诊断、鉴定为职业病后认定为工伤的,按照《工伤保险条例》规定享受各项工伤保险待遇。


工伤保险待遇包括工伤医疗和停工留薪期待遇、伤残待遇或工亡待遇。


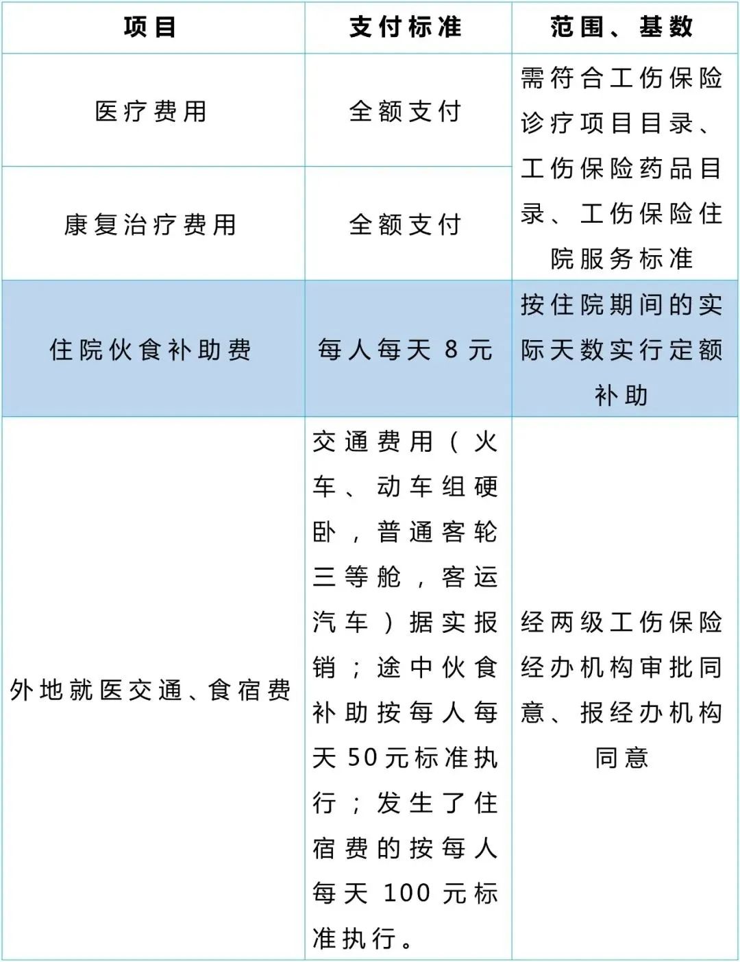
其中因工伤发生的下列费用,按照国家规定从工伤保险基金中支付,因为各省市关于关于工伤保险待遇标准都有所不同,鱼小保这里以重庆市为例:


从工伤保险基金中支付的项目有:


注:伤残职工在停工留薪期内因工伤导致死亡的,其近亲属享受上述1、2、3项待遇。一级至四级伤残职工在停工留薪期满后死亡的,其近亲属可以享受上述2和3项待遇。


用人单位支付的工伤待遇项目有:


注:一次性伤残就业补助金,距法定退休年龄不足10年的,每减少1年,减少10%。距法定退休年龄不足1年的,按全额的10%支付;达到法定退休年龄的工伤职工,不计发一次性伤残就业补助金。


来源:重庆社保 图源:千库网,已获授权


头条号
今日白洋淀
介绍
推荐头条